跳到主要內容區
您的瀏覽器不支援JavaScript功能,若網頁功能無法正常使用時,請開啟瀏覽器JavaScript狀態
國立臺灣海洋大學
食品安全與風險管理研究所
Search
Menu
漢堡鈕選單
關於本所
簡介
系所願景
教育特色
地理位置
規章辦法
系所成員
系所主任
師資陣容
行政人員
招生資訊
招生資訊
碩士班
在職專班
課程資訊
課程資訊
修業規定
課程規劃
學生事務
獎助學金
碩士班 / 碩士在職專班 學位考試申請
表單下載
學術研究
研究領域
儀器設備
學術活動
特色研究
學術論文
就業與系友
所友會
校友服務中心
畢業出路
漢堡鈕選單
回首頁
網站導覽
海洋大學
EN
首頁
招生資訊
招生資訊
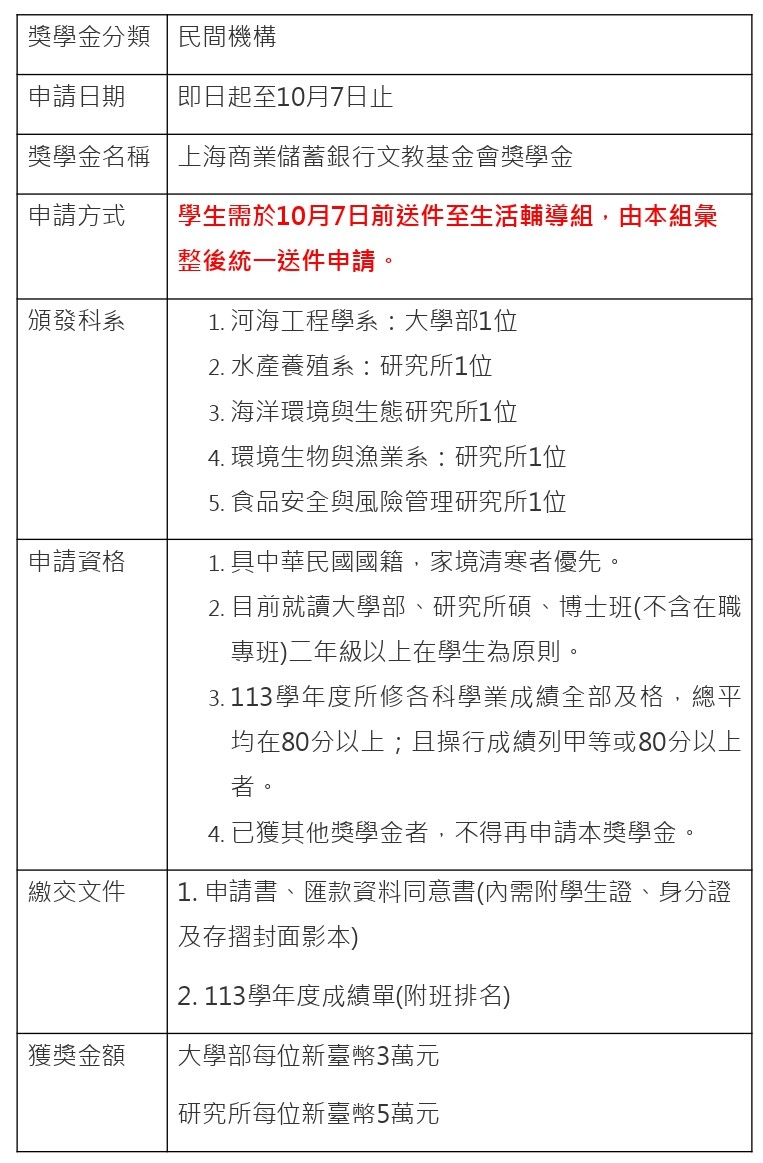
【1141】上海商業儲蓄銀行文教基金會獎學金(食安所1名,10月7日止)
校內公告網址如下:
https://stu.ntou.
edu.tw/p/406-1023-116061,
r1039.php?Lang=zh-tw
申請書及匯款同意書.pdf
瀏覽數:
加到我的最愛
友善列印
分享
登入成功
Close (Esc)
Share
Toggle fullscreen
Zoom in/out
Previous (arrow left)
Next (arrow right)